
The Architecture of Global Compliance; Ethics in Practice and the RIBA Code of Professional Conduct
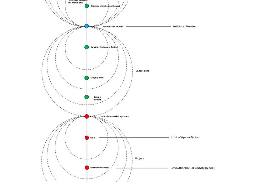
This research by project investigates mandated responsibility of international modern slavery governance to a revised standard of conduct for RIBA chartered architects. Forensic analysis will disentangle regulatory ecosystems across jurisdictions and countries through diagramming to spatialise legal territory and reveal policy and process. In making visible the complexity of a seemingly straightforward requirement, it will define an obscure and evolving lawscape to inform procedures necessary for ethical decision-making and thus empower architects in protecting the rights of the individual.
Key details
School, Centre or Area
Supervisors
Gallery
More about Paul
Degrees
Master of Research (MRes) Architecture
Royal College of Art
September 2017 to September 2018
Architectural Professional Practice - RIBA Part III
University of Westminster
September 2017 to September 2018
Diploma in Architecture - RIBA Part II
Bartlett School of Architecture, University College London
September 2000 to September 2002
Degree in Architecture, 2:1 - RIBA Part I
University of Bedfordshire
September 1996 to September 1999
Experience
Position: Director - Head of MENA Studios
Company Name: Benoy
Dates Employed: Mar 2012 – Aug 2017
Employment Duration: 5 years 6 months
Location: Middle East and North Africa
As Director and Head of Middle East and North Africa Studios, Paul was responsible for managing 3 regional offices and over 30 staff, developing business and delivering projects. His direction enabled significant growth and diversification for the business and fostered a unique studio environment where opportunity, creativity and innovation were paramount. Paul is particularly experienced in establishing an early presence in emerging and frontier markets and is involved in trade delegations with the British Government and has secured and delivered projects in all GCC states and North Africa over the last decade.
Position: Senior Architect/Associate
Company Name: SPARK
Dates Employed: Dec 2009 – Mar 2012
Employment Duration: 2 years 4 months
Location: Abu Dhabi and Singapore
SPARK is a team of designers and thinkers working in the disciplines of architecture, urbanism, interior design, landscape design, research and branding. Spark’s design solutions are an inspired socially and environmentally sensitive alchemy of the traditional ingredients of living, working and leisure designed to seamlessly connect society to an inspiring future. For over ten years spark’s way of thinking has allowed them to make buildings that resonate with the public, clients and critics.
Position: Architect
Company Name: Feilden Clegg Bradley Studios (FCBs)
Dates Employed: Jun 2002 – Jun 2007
Employment Duration: 5 years 1 months
Location: London, United Kingdom
Feilden Clegg Bradley Studios have experience in designing for education, housing, masterplanning and urban design as well as places for art and the creative reuse of historic buildings. Committed to social and humanistic values in their work and winners of the RIBA Stirling Prize, well placed to face the challenges of the future: growing and fractured cities; climate change; massive shifts in the delivery of education; increased localism; embracing the pace of technological change.
Position: Architectural Assistant
Company Name: Ahrends, Burton and Koralek
Dates Employed: Jul 1999 – Oct 2000
Employment Duration: 1 years 4 months
Location: London, United Kingdom
Established in 1961, ABK Architects is a design-led practice with an international reputation for the delivery of buildings of the highest quality. Each building proposal is a unique response, integrating the general and the particular into a coherent whole. They promote technical innovation through research in all projects. This specialist knowledge is built upon accumulated techniques and technologies developed, tested and proven in numerous successful projects.
Awards
Honour: Principal of the Year
Honour Date: November 2014
Honour Issuer: Middle East Architect Awards
“This huge honour recognises those who have demonstrated the ability to lead their team in a challenging economic environment and competitive market. Paul’s leadership in the Middle East has guided the Abu Dhabi Studio’s growth at an unprecedented rate while also overseeing the opening of Benoy’s tenth global studio in Dubai.”
Honour: Named 5th Most Powerful Architect in the Middle East, No.5: Middle East Power List 2015
Honour Date: January 2016
Honour Issuer: Middle East Architect
“Paul Priest was the driving force behind Dubai’s 'The Beach' – which has now been completed and has set a new benchmark for open air design in Dubai. He has tripled his company’s business since taking over the top role and has become a leading voice across the industry. Priest is a previous winner of Middle East architect’s Principle of the Year Award.”
Honour: Named 5th Most Powerful Architect in the Middle East, No.5: Middle East Power List 2014
Honour Date: January 2015
Honour Issuer: Middle East Architect
"The winner of the Middle East Architect title of Principal of the Year, Priest was behind Dubai’s 'The Beach' – one of the most talked about projects of 2014. He has tripled his company’s business since taking over in the top role and his company is at the forefront of many developments set to take off in the coming months."
Honour: The Middle East's Top Talents in Architecture and Design
Honour Date: August 2017
Honour Issuer: Architectural Digest
“The Planners: Developing the City from the Ground Up
The Practice: An award-winning design firm with a focus on masterplanning and architecture - and a belief that creativity and commercial viability are not mutually exclusive.
The Landmark: Benoy's shoreline intervention at The Beach, Dubai, highlights their expertise at large scale projects that transform and revaitalise growing communities.
New Icons: Benoy will provide design services for the new terminal at the Bahrain International Airport.”
Funding
London Arts and Humanities Partnership (LAHP) Full Scholarship
Research outputs
Primary research outputs will include;
A diagrammatic analysis of the modern slavery obligations of the RIBA Chartered Architect
A critical analysis of the RIBA Code for modern slavery in its fitness for purpose
RIBA member survey and interview results and analysis
Report and recommendations in the form of an implementation framework
Abstract
Rapid urban development is a primary cause of the world’s most significant social and environmental problems. With the increasingly globalised supply chains and complex regulatory requirements of international development, the architect’s intent is now exposed to some of the most controversial practices of global capitalism.
This research attends to the dual pressures of navigating socially responsible practice and the internationalisation of the British architect’s professional standards. Its primary function is to explore and challenge the ethical forms and practices of institutions in international development and is framed by recent shifts in the global dynamics and regulation of RIBA chartered practitioners. As a real-world stimulus for change, the first of these shifts came in 2019, with the opening of the Royal Institute of British Architects (RIBA) first office not governed by British law, located in Dubai, UAE (United Arab Emirates). The second shift followed later in same year, with the RIBA’s updated Code of Professional Conduct to include a specific clause to tackle modern slavery in construction.
Despite the intent of the revised code, one might consider the predicament of the architect in practice. What is required of this new standard, and are they prepared? Whilst a considerable body of regulation is established, the perseverance of modern slavery suggests these initiatives are not always effective in practice. It is a popular misconception that slavery is illegal in every country in the world, with recent studies showing international law governing human exploitation as erratic, irregular, and incomplete.
This research by project, therefore, explores the impact of this regulatory change on the architect’s duty of care, and the standard of proof required for its compliance. It asks, “How chartered British architects might uphold their institutional code of conduct across extraterritorial jurisdictions, and ‘comply with all applicable legislation concerning Modern Slavery?” In attempting to reveal an obscure and evolving network of social policy that flows from the requirements of this code, it will assess its fitness for purpose and make recommendations on where this requires change to improve its efficacy.
Topological diagramming, a method of architectural practice will make visible the complexity of a seemingly straightforward requirement by spatialising entangled regulatory ecosystems across jurisdiction and territory. Against this, a unique survey of members will create a primary dataset to gauge sentiment and preparedness for these obligations. In defining any gaps between existing and compliant practice, the project therefore engages with the RIBA’s call for change and offers a unique and urgent insight into the ethical standards of international development. In conclusion, recommendations will be made for ethical decision-making in line with proposed mandatory competencies and ongoing policy obligations. It is hoped that this research provides a body of evidence for navigating compliance within this new lawscape and establishes a basis for further research. Such changes in policy signify an institutional awareness of social responsibility, which, if combined with appropriate procedures, will bring a new phase of architectural practice and empower the next generation of architects in protecting the rights of the individual.